
全国会计专业学位研究生教育指导委员会
学位论文指导意见
为进一步明确会计硕士专业学位论文基本要求,规范会计专业学位研究生教育教学工作,提高会计硕士专业学位论文质量,促进各培养单位教育水平不断提高,特制定本指导意见。
学位论文是会计硕士(MPAcc)专业学位研究生获得学位的重要依据,也是衡量会计硕士专业学位研究生教育质量的重要标志之一。
学位论文从选题、定稿、到通过答辩,一般要经过若干环节。通过规范学位论文撰写与答辩流程,有助于培养单位、导师和学生依照流程完成学位论文工作的各个环节,有效保证学位论文质量。会计硕士专业学位论文撰写和答辩一般应遵循下图所示流程:
1.选择导师、选题、开题:
一般通过教师与学生双向选择,确定论文导师;学生应及时与导师沟通,讨论学位论文方向与选题。一般需考虑导师研究领域或专长,结合自身工作、实习经历和个人兴趣,选择并确定学位论文选题;根据培养单位要求,由学生填写开题报告(一般包括文献梳理、问题提出和论文大纲),并经导师签字认可后,由培养单位或导师组织3-5名专家召开论文开题会,做出是否同意其开题的结论。原则上论文开题至正式答辩的间隔期不应少于6个月。
2.论文撰写与中期考核:
在论文开题基础上,进一步对中外文文献进行深度梳理,搜索、收集数据,设计调查问卷,开展实地调查,撰写论文初稿;在论文计划进度过半时,由培养单位组织3-5名专家对学生学位论文进展情况进行中期考核或检查,了解学位论文进展以及存在的问题,提出改进、完善的建议。
3.导师审查论文、定稿:
导师拥有对学生学位论文质量把关的权利和义务。导师认为学生论文达到质量要求时,可同意学生论文定稿。
4.系(所)组织预答辩:
学生按照学位论文基本要求完成学位论文初稿,由导师负责组织3-5名专家对学位论文进行预答辩,做出是否同意继续后续研究的结论,并对学位论文中存在的问题提出修改意见。
5.预答辩后修改、定稿:
学生针对预答辩中存在的问题进行修改,进一步完善学位论文。定稿环节学生应认真审视论文题目及文题是否相符,核实数据,理清层次,修饰语言和规范格式。预答辩和正式答辩的间隔时间一般为一周到三个月。
6.论文查重(重复率检测):
按照培养单位的规定,对定稿后的学位论文进行形式审查和查重(重复率检测)。
7.论文送审(评阅):
论文作者签署不违反学术道德承诺书,由培养单位将通过审查的论文提交2-3名校内外专家(必须含实务部门专家)进行答辩前的论文匿名评审,并做出是否同意其参加论文答辩的结论。
8.正式答辩:
由培养单位组织3-5名校内外专家(必须含实务部门专家)组成答辩委员会,对通过评阅的学位论文进行正式答辩,并由答辩委员会做出学位论文是否通过答辩的决议。
9.提交论文存档:
通过答辩的学位论文,由学生按照规定时间提交培养单位研究生教务管理部门存档。需要适度修改的论文在修改后提交存档。论文存档后将提交培养单位学院、学校两级学位委员会会议。
10.获得学位:
通过培养单位学位委员会会议的论文申请人,由培养单位授予会计硕士专业学位。
会计硕士专业学位论文应遵循以下基本要求:
1. 论文必须是在导师指导下由学生本人独立完成的研究成果,应反映出作者已掌握了坚实的会计理论和系统的专业知识,具有独立承担经济管理类专门技术工作或解决实际业务问题的能力。
2. 论文必须体现本学科、本专业的最新研究成果,应坚持理论与实践相结合,能够运用所学理论和相关专业知识,以科学的研究方法解决现实管理问题以及相关专业问题。
3. 论文应体现“问题导向”。通过对现实经济管理等相关问题的描述或揭示,明确提出拟研究的问题。通过论文研究,不仅能提出解决问题的办法、措施或实施方案,而且能证实其具有一定可操作性。
4. 论文的观点、研究结论、政策建议或应用建议应具有一定创新性,对经济社会发展、学科与专业发展具有一定的理论意义和实践价值。
5. 论文写作必须遵守学术道德和写作规范,规范使用或引用文献,不得抄袭、剽窃他人公开发表或已经完成的文字、图表、数据,或剽窃他人的研究成果。提交答辩的论文经公认检测系统或机构检测的论文内容复制比(重复率)应低于20%。培养单位要求的复制比低于该比例的,从其规定。
6. 论文的内容、结构与格式安排,应符合《会计硕士专业学位论文指导意见》的要求。培养单位论文规范与《会计硕士专业学位论文指导意见》不一致时,原则上以培养单位论文规范为准,但应当尽可能参照《会计硕士专业学位论文指导意见》。
会计硕士专业学位论文选题应符合以下规定:
(1)论文选题应密切关注经济社会发展的基本趋势,具有较强的实践价值和理论意义,应反映当前会计及相关经济、管理领域的重要问题,不应与本学科有显著偏离。同时,提倡本学科、本专业的原创性研究。
(2)论文选题应在导师指导下完成,学生应充分收集相关研究资料,了解已有相关文献和研究成果,并结合本人实际工作情况、研究兴趣、研究能力、前期研究成果等确定选题。导师应对选题的恰当性(突出实践价值,兼顾理论价值)、选题方向、选题的具体内容等提出是否可行的明确意见。确有必要时,经充分协商,导师也可以根据本学科与专业的研究现状,结合学生本人的具体情况,提供参考选题。
(3)论文选题应体现会计硕士专业学位的特点,必须紧密联系实际,有数据、证据支撑,避免老生常谈,大题小做,大题泛做,纸上谈兵;提倡新题新做,小题大做,小题细做,问题深做。
(4)为与学术型硕士学位论文区别,一般不提倡纯学术性的学位论文。
(5)论文题目应明确、具体,有很强的针对性,能反映出论文研究的核心问题,字数适当,一般以15-25个汉字为宜,最多不超过30个汉字,避免使用空洞、宽泛、似是而非、字数过少、简单含混的论文题目。
(6)选题后,应认真撰写会计硕士专业学位论文开题报告,由导师签署意见后,参加由导师或院系组织的开题答辩会。学生应当就选题依据或理由、实践价值与理论意义、主要研究内容、研究方法、论文工作计划等进行公开报告。参加开题答辩会的专家应当与学生本人就选题的相关问题进行讨论并提出修改意见。
(7)开题答辩会后,对于不符合要求的开题报告应在导师指导下重新开题。未完成开题报告程序的学生,不得进入学位论文撰写阶段。
会计硕士专业学位教育面向会计职业,培养具备良好的职业道德和法制观念,系统掌握现代会计学、审计学、财务管理以及相关领域的专门知识和技能,对会计实务有充分的了解,具有很强的解决实际问题能力的高层次、应用型、国际化会计专门人才。因此,会计硕士专业学位论文选题一般应集中在会计、财务、审计以及与之交叉的相关管理、税务、咨询、内控、战略、风险管理、信息技术等相关、相近领域。
学生选择的论文选题若具有很强的边缘性、交叉性、超前性,且与专业发展相关或具有指导意义,在得到导师和开题答辩会专家认可后,可不受以上范围限制。
为了体现专业学位的特点,会计硕士专业学位论文应紧密结合实际,从实践中提炼问题,通过研究分析问题、解决问题,以服务于组织提高管理水平,改善经营管理,实现经济效益和社会效益。因此,论文类型一般采用案例分析、调研(调查)报告、专题研究、组织(管理)诊断、其他等。
案例是对组织特定管理情境真实、客观的描述和介绍,是组织管理情境的真实再现。案例大体可以分成两类,一是决策型案例,具体包括对策型案例、政策制定型案例和定义问题型案例;二是事实说明型案例,具体包括说明型案例和概念应用型案例。
案例研究型论文是采用案例分析的方法,通过对相关案例的深入剖析,挖掘典型的实际问题,充分利用所学的会计相关专业理论对实际问题进行分析,形成对理论的验证、补充和修正的一种学位论文形式。
案例分析应以特定企业、组织的某一特定管理事件为依据和研究对象。所选案例应为作者所熟悉,具有真实性、代表性和实用性。选题要体现理论与实践的结合。同时,应能够展现足够的案例细节供讨论和探索,避免案例空洞无物。若无新的视角或新的方法,尽量避免选择人尽皆知的案例对象重复研究。
案例分析是在发现并创作典型事例的基础上,综合运用会计相关专业知识和技能,分析案例发生的背景,提炼案例所涉及的核心问题,探索并分析各种解决问题的可能方案、解决问题和取得结果的过程。案例分析类论文应在符合论文标准(规范)的前提下注意以下基本要求:
案例的选题必须来源于会计实践的事例,具有典型性、重大性、代表性等鲜明特点,能体现、印证或创新本领域的相关理论。
决策型案例应在描述案例发生的背景和情境的基础上,归纳待解决的核心问题,探索解决问题的各种可行的备选方案,分析各个备选方案的特征及实施过程与可能的结果,并提出推荐方案及其理由。
事实说明型案例应在描述案例发生的背景和情境的基础上,提炼案例所包含的核心问题,运用相关理论或专业知识分析和评价该案例,总结相应的经验、教训,并从中得出启示。
案例描述必须实事求是,尊重事例的客观性。分析方法和分析过程必须科学严谨。案例分析可以形成明确的结论,也可以形成开放性的结论。
根据案例对象的经营情况,收集第一手资料、访谈内容和统计资料,围绕组织管理问题对某一管理情景进行客观描述,避免就事论事,应综合运用所学的理论和方法,从分析问题出发,揭示问题的本质,找出存在问题的深层次原因。
案例分析应是一篇独立完整的作品,能够体现硕士学位论文水平;能应用或印证会计及相关领域的某些理论,能启发读者进行讨论、评判和借鉴。
案例分析类论文一般应包括绪论、案例背景、案例分析、解决和实施方案四个部分。
绪论:简述选题背景、研究目的和意义、典型性和代表性、主要研究内容和结论等。
案例背景:应较为详尽叙述案例的背景、案例的主题、面临和需要解决的问题、需要做出的决策、需要采取的行动,以及实际状况。要求呈现完整的事例。
案例分析:应用会计学科的相关理论、方法和技术,多角度地分析案例所反映的主题、问题、过程与结果,评估其优劣成败、利弊得失,并在此基础上进行深入探讨,总结相应的经验和教训。
解决和实施方案:概括论文所应用或印证的主要理论,提炼出自己的新观点或新见解,提出可以得出的启示,进一步揭示研究的意义和价值;提示读者进行讨论、评判和借鉴的要点或方向;对未来提出展望与建议。
调研(调查)报告是运用科学的调查研究方法,通过对某行业、企业或其他组织的调查研究,提出有关决策建议,并形成相应的研究报告的论文形式。采用调研(调查)报告类的会计硕士专业学位论文,应运用科学的调查分析方法(如问卷调查、访谈等),对调查对象进行充分的调查、分析,了解调查对象的性质、特点、现状和存在的问题,并提供有关的决策建议。在此基础上,结合学位论文的规范要求,撰写学位论文。
调研(调查)报告所调研的问题应主要界定为会计或相关管理领域以及交叉领域的问题。选题主要分为两类:①介绍经验的调研(调查)报告:主要反映具体企业或单位典型的、具备示范效果的经验,可以为同类单位提供借鉴;②反映现象的调研(调查)报告:客观、真实地反映经济生活中出现的各种现象,提供给企业或组织领导、政府部门参考。调研(调查)报告型学位论文的标题一般采用完全式,由调查对象、事由(调查内容)、文种类别(调查或调查报告)三要素组成。
调查研究是指企业或有关组织为某一个特定的会计或相关管理领域问题的决策所需开发和提供信息而引发的判断、收集、记录、整理、分析、研究相关会计或管理相关问题的各种基本状况及其影响因素,并得出结论的系统的、有目的活动与过程。调研(调查)报告是企业或有关组织为实现特定的目标,对某一会计或相关管理领域的问题展开调查研究,经过资料收集和处理,科学的分析研究,揭示事物的本质和规律,得出符合实际的结论,并针对存在或可能存在的问题提出建议或解决方案,形成的汇报性应用文书。会计硕士调研(调查)报告类学位论文应在符合论文标准(规范)的前提下注意以下基本要求:
调研(调查)报告的选题必须来源于会计实践的典型问题,要求调研主题鲜明、具体且具有一定的社会、经济价值。
调研内容应能全面系统揭示调研主题所涉及的包括内外部因素在内的各个方面,具有一定的广度和深度,所进行的调研工作须有一定难度,且需较大工作量。
调研方法和程序科学合理,确保所收集的资料全面、准确、可靠、适用。选用科学、合理、严谨的资料、数据处理与分析技术,确保处理与分析结果的可靠性。
调研必须实事求是,尊重事例的客观性。
调研(调查)报告的体例格式应符合国际通行范式。
作为学位论文,需要根据调查对象的特点,分析比较并合理选择调查方法。应具体介绍调查范围选择、调查表设计思路、预备调查和正式调查过程、样本选择及其依据,并对数据处理方法的选择进行阐述。
调研(调查)报告应是一篇独立完整的作品,能够体现硕士学位论文水平。应全面描述和剖析调研主题,给出明确的调研结论,并针对存在或可能存在的问题给出相应的对策和建议。
调研(调查)报告类论文一般应包括绪论、调研设计、调研实施、资料和数据的处理与分析、结论与建议等内容。
绪论:简要介绍国内外现状及相应的研究概况、研究目的和意义,调研的核心问题和主要内容,调研的时间、地点、对象、范围、程序,调研的方法等。
调研设计:包括对调研对象、调研内容、调研方法、调研过程、调研问卷等内容的设计。
调研实施:包括组织调研人员,采用各种有效的方法,对调研对象实施调研,获取第一手和第二手资料的过程。
资料和数据的处理与分析:采用科学适用的方法和技术,对各种第一手和第二手资料及各种数据进行处理和分析。
结论与建议:就调研主题,对调研对象存在的问题或者调研结果应用于实际中可能出现的问题,通过科学论证,提出调研结果,并提出相应的对策或建议。对策及建议应具有较强的理论与实践依据,具有可操作性及实用性。
一篇完整的调研(调查)报告类的论文,还需指出调研所存在的局限。如有必要,还应提供附件。
专题是指围绕某个或某类问题而形成的相关问题的集合。专题研究则是指对典型、具有代表性的问题进行深入、专注的研究。专题研究型论文是针对现实中的某个或某类问题,运用相关理论和方法进行深入、系统的分析研究,并提出一定的应用领域拓展、移植或方法的创新。专题研究型论文应主要着眼于实际应用研究,通过解决某个具体企业或组织的具体问题,揭示若干具有指导性的思路、方法、方案、措施与政策等。
专题研究应源于对企业、组织经营发展现状的翔实分析,发现其急需解决的某些或某种问题。选题应当体现一个“专”字,要针对现实、具体的会计或管理相关问题展开,体现“小题目、大文章”的特点,避免空泛、广博及宏观的选题。专题必须具有代表性、普遍性或者独特性、典型性,通过研究揭示若干具有指导性的思路、方法、方案、措施与政策等。
专题研究指对会计或相关管理领域实务问题的专门研究,可以是对一个企业、组织管理,甚至行业管理过程中的专门问题的研究,也可以是对企业、组织所面临的会计实务及管理相关问题所作的对策研究。论文撰写应在符合论文标准(规范)的前提下注意以下基本要求:
专题研究的选题必须来源于会计或相关管理领域的重大典型问题,研究主题鲜明,研究层次和范围适当,避免大而泛的选题,且具有一定的社会、经济价值。
应针对研究问题查阅文献资料,掌握国内外研究现状与发展趋势,全面系统揭示研究主题所涉及的包括内外部因素在内的各个方面,对拟解决的问题进行理论分析、模拟或试验研究。所研究的内容应具有一定的普适性或前沿性,并具有一定的广度和深度。所进行的研究工作须有一定难度,且需较大的工作量。
专题研究应综合运用基础理论和专门知识,采取规范、科学和合理的定性或定量研究方法开展工作,研究方案可行,数据翔实准确,分析过程严谨。
不提倡纯理论性的专题研究。
综合运用相关理论和方法对所研究的专题进行分析研究,采取规范、科学、合理的方法和程序,通过资料收集、实地调查、数据统计与分析等技术手段开展工作,资料和数据来源可信。
调专题研究应是一篇独立完整的作品,能够体现硕士学位论文水平。应有助于解决会计或相关领域的实际问题,具有一定先进性和应用价值或推广价值。
由于专题研究的选题多种多样,其写作形式也较为多样化。正文一般可以包括绪论、研究对象叙述、分析与论证、结论与讨论等内容。
绪论:简述选题背景、研究目的和意义、相关文献综述或相关理论介绍、所研究专题的来源、典型性和代表性、主要研究思路和内容等。
研究对象叙述:较为详细地叙述研究对象或研究专题的基本状况,如历史沿革、内外部条件、影响和制约因素等。
分析与论证:运用相关理论、方法和技术,对研究专题进行全面、科学的分析论证,做出全面深入的说明、分析、评估或解释。如有必要,应提出对策与建议或前景展望。
结论与讨论:概括论文所应用或印证的主要理论,提炼新观点或新见解,提出可以得出的启示,进一步揭示研究的意义和价值。提示读者进行讨论、评判和借鉴的要点或方向,并对未来提出展望与建议。
组织(管理)诊断就是分析和调查组织实际经营状态,归纳总结其性质和特点,发现存在的问题,并以建设性报告方式,提供一系列的改善建议。采用组织(管理)诊断方式的会计硕士专业学位论文,需要运用相关会计或管理理论及方法,在对组织调查分析的基础上,找出被诊断组织在经营管理中存在的一个或几个问题,进行定量或定性分析,找出产生问题的原因,提出具体改善方案。除诊断报告本身的要求外,还应体现出学位论文的研究性、思想性和实践性。
应尽量选择作者所在或实习过的组织为对象,在对目标组织基本情况、运作流程有一定了解的基础上,找出目标组织在经营管理中存在的一个或几个问题,作为深入研究的对象。
诊断是找出组织管理中存在的问题,并为其解决问题的过程。因此组织(管理)诊断型论文的主要研究内容应包括针对组织的诊断过程及发现问题的描述,诊断过程的理论依据、国内外相同组织的对比分析,提出诊断意见、改进方案和具体措施的设计。其中,明确诊断问题、调查信息分析、提出建议方案是组织(管理)诊断型论文的主要研究内容。
综合运用基础理论和专业知识对被诊断组织进行分析研究。诊断过程包括预调研、实情调查、信息分析等环节,可采用调查问卷、面谈、资料统计等不同方法。注意借鉴经过长期实践摸索出来、行之有效的定性与定量诊断方法,确保组织(管理)诊断的客观性。
组织(管理)诊断的结果应注重实效,提出的方案应具有科学性、合理性。根据诊断发现的问题,提出系统的改进方法。
绪论:介绍目标组织的背景和现状,阐述对组织(管理)诊断的典型性、必要性和重要性,并简述该组织(管理)诊断的主要内容。
组织现状调查与分析:设计调查方案,运用适当的调查方法,对组织现状进行描述与分析。可以是对组织现状的全面调研和分析,但一般应有所侧重。
组织管理问题诊断:整理调研资料,采用科学合理的方法对调查资料和数据进行汇总、处理和分析,对组织管理问题进行评价和判定,重点在于“问题点”的提炼,并进一步分析和揭示该“问题点”产生的原因或因素,为解决方案提供事实依据。
对策或建议:针对被诊断组织存在的问题及其原因,提出改进目标、原则和思路,设计系统、科学的改进方案,提出方案实施的具体办法,并分析对策在解决问题过程中可能出现的新困难、新问题及相应的保障措施。对策及建议应具有较强的理论与实践依据,具有可操作性及实用性。
总结:系统概括论文研究所涉及的所有工作及其主要结论。阐明组织(管理)诊断的科学性及解决方案的应用价值,并分析研究中存在的不足以及下一步研究方向。
除上述类型之外,允许学生选择软件开发、制度设计、多学科交叉领域的选题并进行研究。
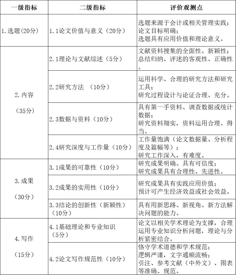
会计硕士专业学位论文评价指标体系基于会计硕士专业学位的培养目标、学位论文特点,结合《全国会计硕士专业学位研究生参考性培养方案》相关要求而构建。指标体系分为4个一级指标、10个二级指标,具体见表1:
表1 会计硕士专业学位论文评价指标体系
注:评价结论分为优秀、良好、中等、及格、不及格五种。优秀:优秀≥90;良好:90>良好≥80;中等:80>中等≥70;及格:70>及格≥60;不及格:不及格<60。
会计硕士专业学位论文是学位申请人为取得会计硕士专业学位,向学位评定委员会提交的必要材料,是国家和社会的重要文献资料。为规范学位论文撰写,保证学位论文符合相关规范,根据国家有关标准和培养单位学位论文规范要求现状,制定学位论格式规范。
本规范适用于全国会计硕士专业学位研究生培养单位,供培养单位参照执行。
培养单位学位评定分委员会应确定3-5名专家负责对学位论文进行规范审查,并将专家名单报研究生院(部、处)学位办备案。
会计硕士专业学位论文一般用中文撰写,采用国家正式公布实施的简化汉字和法定计量单位。如用英文等外文撰写的,必须同时提交相应的中文版本。
会计硕士专业学位论文要求内容完整、准确,层次分明,数据可靠,文字简练,说理透彻,推理严谨,立论正确。
论文一般应由16个主要部分组成,依次编排包括:
1.封面;2.中文扉页;3.英文扉页;4.学位论文独创性声明;5.学位论文知识产权权属声明;6.中文摘要及关键词;7.英文摘要及关键词;8.中文目录;9.英文目录;10.主要符号表;11.图表索引;12.正文(含结论);13.参考文献;14.致谢;15.附录;16.攻读硕士学位期间取得的研究成果。
各部分的具体要求如下:
1、封面
采用培养单位指定的统一封面。封面上须填写的内容包括:分类号、密级(如属保密论文)、UDC、学号、论文题目、学位申请人姓名、导师姓名、学科(专业)或学位类别(领域)、学位类型、论文提交日期等内容。
分类号可在图书馆查阅获得。
会计硕士专业学位论文如属保密论文,须在封面上方规定栏内注明相应的密级,并须按有关规定办理。
UDC(文献资料《国际十进分类法》)可在图书馆查阅获得。
论文题目应概括学位论文的中心内容,具有针对性、问题导向性。论文题目一般以15-25个汉字为宜,最多不超过30个汉字。
学科(专业)或学位类别(领域)的填写,以国务院学位委员会批准的学位类别目录为准,统一填写“会计硕士”。
学位类型统一填写“专业学位”。
2、中文扉页
采用培养单位指定的统一格式。封面上须填写的内容包括:论文题目、XX大学(学院或研究所)硕士学位论文、学位申请人姓名、学科(专业)或学位类别(领域)、导师姓名、论文提交日期等内容。
3、英文扉页
采用各培养单位指定的统一格式,是中文扉页的英文版,其内容和格式必须和中文扉页一一对应。学位论文的英文译名为“Thesis”。
4、学位论文独创性声明
学位论文独创性声明包括“学位论文独创性声明(1)”、“学位论文独创性声明(2)”,分别针对学生和导师,要求单独编排在一页上,不编页码。
论文完成人和论文导师都必须认真阅读声明内容,并签署相应的声明。发生论文成果纠纷时,该声明将成为判定法律责任的依据。
5、学位论文知识产权权属声明
学位申请人和导师必须签署“学位论文知识产权权属声明”。发生论文知识产权纠纷时,该声明将成为判定法律责任的依据。
6、中文摘要
会计硕士专业学位论文摘要由题头、摘要正文、关键词、论文类型、资助申明等部分组成。
题头在四虎影院的左上方,按行逐次向下排列的顺序为:论文题目、学科(专业)或学位类别(领域)、学位申请人、导师姓名及职称。
会计硕士专业学位论文摘要正文字数一般为600-800个汉字。
内容一般包括:从事该项研究工作的背景、目的和意义;研究工作过程和完成的工作(作者独立进行研究工作的概括性叙述);获得的主要结论或提出的主要观点(摘要的中心内容);摘要应突出论文的新见解。
摘要中一般不使用图、表等符号和术语。
关键词由3-6个组成。关键词应从《汉语主题词表》中摘选,当《汉语主题词表》的词不足以反映主题时,可由申请人设计关键词,但须加注说明。
论文类型包括:a. 案例分析;b. 调研(调查)报告;c.专题研究;d.组织(管理)诊断;e.其它。
如果论文的主体工作得到了有关基金资助,应在摘要第一页的页脚处标注:本研究得到某某基金(编号:□□□)资助。
7、英文摘要
英文摘要其内容和格式必须与中文摘要一致。“摘要”一词的英文采用英文大写“ABSTRACT”。
英文摘要撰写要求如下:
(1)用词准确,符合语法;
(2)关键词(KEY WORDS)按相应专业的标准术语写出,尽量从《英语主题词表》中摘选;
(3)论文类型(TYPE OF THESIS)须与中文摘要中的论文类型一致;
(4)如果论文的主体工作得到了有关基金资助,应用英文在摘要第一页的页脚处标注:本研究得到某某基金(编号:□□□)资助。
中文摘要处和英文摘要处均要求学位申请人及其导师签字。
8、中文目录
目录由标题名称和页码组成,包括:正文(含结论)的一级、二级和三级标题和序号、致谢、参考文献、附录、攻读学位期间取得的研究成果(含发表的学术论文)等内容。
9、英文目录
英文目录其内容和格式均须与中文目录一致。
“目录”一词的英文采用英文大写“CONTENTS”。
英文目录撰写要求用词准确、符合英文的表达习惯。
10、主要符号表
如果论文中使用了大量的物理量符号、标志、缩略词、专门计量单位、自定义名词和术语等,应将全文中常用的这些符号及意义列出。如果上述符号和缩略词使用数量不多,可以不设专门的主要符号表,但在论文中出现时须加以说明。
论文中主要符号应全部采用法定单位,特别要严格执行GB3100~3102—93有关“量和单位”的规定。单位名称的书写,可以采用国际通用符号,也可以用中文名称,但全文应统一,不得两种混用。
缩略词应列出中英文全称。
11、图表索引
图表索引由图表名称和页码组成。
12、正文
正文是学位论文的主体。写作内容可因研究课题性质而不同,但第一章应为“绪论”或“导论”,最后一章为“结论与展望”。
绪论部分主要论述论文的选题意义及应用背景、国内外研究现状分析及论文的主要研究内容等。
结论与展望部分着重总结论文的创新点或新见解及研究展望或建议。
由于研究工作涉及的选题、研究方法、工作进程、结果表达方式等有很大的差异,对正文的其他部分内容不作统一规定。但是,必须实事求是,准确完备,合乎逻辑,层次分明,简练可读。
13、参考文献
文后著录的参考文献务必实事求是。论文中引用过的文献必须著录,未引用的文献不得出现。应遵循学术道德规范,避免涉嫌抄袭、剽窃等学术不端行为。
参考文献一般应是作者亲自考察过的对学位论文有参考价值的文献,不应间接引用。
参考文献应有权威性,同时要注意引用最新的文献。
参考文献的数量:会计硕士专业学位论文,一般应不少于30篇,其中,期刊文献不少于60%,国外文献不少于20%,近5年文献不少于60%。
14、致谢
致谢中主要感谢导师和对论文工作有直接贡献和帮助的人士和单位。
一般致谢的内容有:
(1)对指导或协助指导完成论文的导师;
(2)对各类科学基金项目、资助研究工作的奖学金基金、合作单位、资助或支持的企业、组织或个人;
(3)对协助完成研究工作和提供便利条件的组织或个人;
(4)对在研究工作中提出建议和提供帮助的人;
(5)对给予转载和引用权的资料、图片、文献、研究思想和设想的所有者;
(6)对其他应感谢的组织和个人。
致谢言语应出自个人真实感受、谦虚诚恳,实事求是,不得抄袭、改编他人致谢词。字数不超过1000个汉字。
15、附录
附录是作为论文主体的补充项目,并不是必须的。以下内容可置于附录之内:
(1)放在正文内过分冗长的公式推导;
(2)以方便他人阅读所需要的辅助性教学工具或表格;
(3)大样本数据和图表;
(4)非常必要的程序说明和程序全文;
(5)关键调查问卷、走访资料或方案等。
16、攻读学位期间的研究成果
攻读学位期间的研究成果应是与学位论文相关且确为攻读学位期间所取得的研究成果。包括:
(1)已发表或已录用的主要学术论文及已出版的专著、教材等;
(2)主要科研获奖;
(3)已获授权的发明专利;
(4)其他成果。
中文采用国家正式公布实施的宋体简化汉字,英文和阿拉伯数字均应采用Times New Roman字体。
文中采用的术语、符号、代号,全文必须统一,并符合规范化的要求。如果文中使用新的专业术语、缩略语、习惯用语,应加以注释。国外新的专业术语、缩略语,必须在译文后用圆括号注明原文。学位论文的插图、照片必须确保能复制或缩微。
页面设置
纸张:纸型为A4(21.0 cm×29.7cm)标准,双面印刷。
页边距:上、下、左、右、装订线的页边距分别为:3.0cm,2.5cm,2.6cm,2.6cm, 0cm,装订线位置:左。左右对称页边距。
页眉和页脚:页眉距边界2.0cm,页脚距边界1.75cm。脚注:全文的脚注一律采用五号。页眉内容:从摘要到最后,每一页均须有页眉。页眉用五号宋体,居中排列。奇偶页不同。奇数页页眉为该页正文所在章的名称,偶数页页眉为“XX大学(学院、研究所)会计硕士专业学位论文”。格式为页眉的文字内容之下划两条横线,线粗1磅,线长与页面齐宽。
一级标题:另起一页,居中,三号,单倍行距,段前空三行,段后空两行。
二级标题:左对齐顶格,小三号,单倍行距,段前空一行,段后空0.5行。
三级标题:左起空两字符,四号,单倍行距,段前空0.5行,段后空0行。
正文:除3级标题、图题、表题之外,均采用小四号。
图题和表题:采用中文,居中,五号。
字距和行距:如无特殊说明,全文一律采用无网格、单倍行距,段前段后不空行。
页码:论文页码的第一页从正文开始用阿拉伯数字标注,直至全文结束。正文前的内容(除封面)用罗马数字单独标注页码。页码位于页面底端,对齐方式为“外侧”,页码格式为最简单的数字,不带任何其他的符号或信息。
1、封面
论文封面采用各培养单位指定的统一格式和纸张。学位论文封面颜色根据各培养单位规定执行。由培养单位指定的各学位论文印制点统一制作。
2、中文扉页
采用各培养单位指定的统一格式,字号一律为三号。由培养单位指定的各学位论文印制点协助编排。
3、英文扉页
采用各培养单位指定的统一格式,字号一律为三号。会计硕士专业学位论文的英文译名为“Thesis”。
4、学位论文独创性声明
“学位论文独创性声明(1)”、“学位论文独创性声明(2)”单独编排在一页上,不编页码。标题字号为三号,内容字号为小四。由培养单位指定的各论文印制点统一提供。
5、学位论文知识产权权属声明
“学位论文知识产权权属声明”可以单独编排一页,也可以与“学位论文独创性声明(1)、(2)”合并编排在一页上,不编页码。标题字号为三号,内容字号为小四。由培养单位指定的各论文印制点统一提供。
6、中文摘要
中文摘要由题头、摘要正文、关键词、论文类型、资助申明五部分组成。
(1)题头
题头在论文摘要的左上方(左侧对齐),字号为小四号宋体加黑。
其编排格式为:
论文题目:□□□
学科(专业)或学位类别(领域):会计硕士(必须与封面一致)
学位申请人:□□□
指导教师:□□□
(2)摘要正文
题头下按一级标题格式打印“摘要”二字,二字间距为两个字符。
“摘要”二字下为摘要正文,每段开头空两字符,小四号。
(3)关键词
摘要正文内容后,空一行,左对齐,打印“关键词”三字(五号加黑),后接冒号,其后为关键词(五号),每一关键词之间用分号分开,最后一个关键词后不打标点符号。
由申请人设计的关键词,须在该关键词的右上角标注*,并在该页的页脚处注明“*表示非汉语主题词”。
(4)论文类型
关键词下,另起一行,左对齐,打印“论文类型”四字(五号加黑),后接冒号,其后为内容(五号)。
(5)资助申明
如果论文的主体工作得到了有关基金资助,应在摘要第一页的页脚处标注:“本研究得到某某基金(编号:□□□)资助”(五号)。
7、英文摘要
英文摘要的内容、格式和字号必须与中文摘要一致。
(1)题头编排格式为:
Title:□□□
Speciality or Professional Fields:Master of Professional Accounting(必须与封面一致)
Applicant:□□□
Supervisor:□□□
(2)“ABSTRACT”大写、一级标题;
(3)摘要正文每段开头不空格,每段之间空一行;
(4)“KEY WORDS”大写,其后每个关键词组的第一个字母大写,其余为小写,每一关键词之间用分号分开,最后一个关键词后不打标点符号;
(5)“TYPE OF THESIS”大写,其后内容的每个单词第一个字母大写,其余为小写。
8、中文目录
(1)中文目录应放在奇数页上起排;
(2)“目录”二字按一级标题编排,两字间距两个字符;
(3)目录正文,包括标题及其开始页码,一般只列到三级标题,标题的编号与正文一致;
(4)第一级标题左边顶格对齐,与上一级标题相比,下一级标题左端空一个字符起排;
(5)标题与页码之间用“……”连接。页码不用括号,且顶格、右对齐排版;
(6)建议采用Word软件的目录自动生成功能生成目录。
9、英文目录
英文目录其内容、格式和字号均须与中文目录一致。
“目录”一词的英文译文统一为“CONTENTS”。
“致谢”一词的英文译文统一为“Acknowledgments”。
“参考文献”一词的英文译文统一为“References”。
“附录”一词的英文译文,只有单个附录时,统一译为“Appendix”,超过一个附录时,统一译为“Appendices”。
“声明”一词的英文译文统一为“Declaration”。
10、主要符号表
论文中主要单位应全部采用法定单位,特别要严格执行GB3100~3102—93有关“量和单位”的规定。
单位名称的书写,可以采用国际通用符号,也可以用中文名称,但全文应统一,不得两种混用。
缩略词应列出中英文全称。
主要符号表正文统一左缩进一个字符。
11、图表索引
图表索引中的图和表要分开排列,图在先,表在后。
12、正文
学位论文正文部分的篇幅(包含图、表和公式),会计硕士专业学位论文一般为40-60页。
正文第一章从奇数页起排。
(1)标题
每章标题按一级标题编排,每节标题按二级标题编排,每小节标题按三级标题编排。“章”、“节”、“小节”的编号统一为:1、1.1、1.1.1。
四级以后的标题和编号的编排原则为:下级标题的显目程度不超过上一级,不重复或混淆。如可采用1)、(1)、a、a)、(a)等格式。
编号与题目之间空一格。
(2)插图、表格和公式
图、表、公式等一律用阿拉伯数字分章连续编号,如图1-3、表2-1、(3-2)等。图、表和公式等与正文之间间隔0.5行。
图应有图题,表应有表题,并分别置于图号和表号之后,图号和图题应置于图下方的居中位置,表号和表题应置于表上方的居中位置。引用图或表应在图题或表题右上角标出文献来源。
若图或表中有附注,采用英文小写字母顺序编号,附注写在图或表的下方。
① 插图
(a)一幅图如有若干幅分图,均应编分图号,用(a),(b),(c),…按顺序编排;
(b)插图须紧跟文述。在正文中,一般应先见图号及图的内容后再见图,一般情况下不能提前见图,特殊情况须延后的插图不应跨节;
(c)提供照片应大小适宜,主题明确,层次清楚;
(d)图应具有“自明性”,即只看图、图题和图例,不阅读正文,就可理解图意。
通常使用的函数图采用简化形式,称为简写函数图,例如图2-1:
(e)图中用字为五号,如排列过密,用五号字有困难时,可自行调整使用更小的字号,但不得小于七号字;
(f)图的大小一般为宽6.67cm×高5.00cm。特殊情况下,也可宽9.00cm×高6.75cm,或宽13.5cm×高9.00cm。总之,一篇论文中,同类图片的大小应该一致,编排美观、整齐。
② 表格
(a)如某个表需要转页接排,在随后的各页上应重复表的编号。编号后跟表题(可省略)和“(续)”,如表1(续),续表均应重复表头和关于单位的陈述。
(a)如某个表需要转页接排,在随后的各页上应重复表的编号。编号后跟表题(可省略)和“(续)”,如表1(续),续表均应重复表头和关于单位的陈述。
表格的设计应紧跟文述。表的编排一般是内容和测试项目由左至右横读,数据依序竖读,应有自明性。若为大表或作为工具使用的表格,可作为附表在附录中给出,论文中的表格参数应标明量和单位的符号;
(b)表中各物理量及量纲均按国际标准(SI)及国家规定的法定符号和法定计量单位标注;
(c)一律使用三线表,与文字齐宽,上下边线,线粗2磅或2.25磅,表内线,线粗1磅。例如表2-1;
在三线表中可以加辅助线,以适应较复杂表格的需要。
(d)使用他人表格须注明出处;
(e)表中用字为五号字体。如排列过密,用五号字有困难时,可小于五号字,但不小于七号字。
③ 公式
(a)公式应另起一行,左起空两个字编排,较长的公式尽可能在等号后换行,或者在“+”、“-”等符号后换行。公式中分数线的横线,长短要分清,主要的横线应与等号取平。
(b)公式后应注明编号,公式号应置于小括号中,如(2-3)。写在右边行末,中间不加虚线。
(c)公式下面的“式中:”空两个字起排,单独占一行。公式中所要解释的符号按先左后右,先上后下顺序分行空两个字排,再用破折号与释文连接,回行时与上一行释文对齐。上下行的破折号对齐。
(d)公式中各物理量及量纲均按国际标准(SI)及国家规定的法定符号和法定计量单位标注,禁止使用已废弃的符号和计量单位。
(3)参考文献与注释在文中的标注
参考文献与注释应分别标注。
参考文献是为撰写论文而引用的有关文献的信息资源。
参考文献采用实引方式,即在文中用上角标(序号[1]、[2]…)标注。
同一文献被多次引用的,全文中始终标注第一次引用的序号。
文中同一处引用多个文献时,将各个文献的序号在方括号内全部列出,各序号间用“,”隔开;如为连续序号,可用“-”标注起讫序号。
示例:张三[1]指出…李四[2,3]认为…形成了多种会计流派[11-13] …
一篇文献如只被引用一次,页码在文末的参考文献表中著录:一篇文献如被多次引用,页码标注在文中上角标“[ ]”之外(如:[1]32、[15]256…)。
参考文献亦可作为论文的组成部分。如:“…李××[1]对此作了研究,其主要观点见文献[2]”。
参考文献在文末以参考文献表的形式列示。
注释是对文中有关内容的解释、说明或补充,使用上角标(序号①、②…)标注,并采用脚注(页注)方式在本页或文末进行说明。在本页中的脚注(页注)可用小号字(一般小五号宋体)列在相应正文同一页最下部,并与正文部分用细线(版面宽度的1/4长)隔开。
13、参考文献
参考文献应另起一页,“参考文献”四字按一级标题编排,内容采用五号。
(1)依据的国家标准
参考文献的著录格式应符合国家标准《文后参考文献著录规则》(GB/T 7714—2005)。
(2)编号
文后参考文献表列示的参考文献的序号及出处等信息,应与文中的标注形成一一对应关系。
文献的编号按在文中引用的先后顺序,用阿拉伯数字外加方括号[],如[5]的方式列出。所列文献的编号均左起顶格编排,编号后空一格接文献的作者、题目、期刊名等内容,换行时,左起的文字与前行的文字对齐。
(3)作者
文献中的作者不超过三位时全部列出,超过三位时,一般只列前三位,中文的后面加 “等”字,英文的后面加 “et al”,作者姓名之间用逗号分开。
外国人名一般采用姓在前,名在后的著录法,姓全写且第一个字母大写,名简写成单个大写字母且不加标点,姓和名之间空一格,如:“Littleton AC”。也可采用名在前,姓在后的著录法,姓全写且第一个字母大写,名简写成单个大写字母且不加标点,名和姓之间空一格,如:“AC Littleton”。
中文人名的英文表达方式:简写时,采用姓在前,名在后的著录法,姓全写且第一个字母大写,名简写成单个大写字母且不加标点,如:“潘序伦”,简写为“PanXL ”。全拼时,名在前,姓在后的著录法,名的第一个字母大写,名连写,名后空一格写姓,姓的第一个字母大写。如:“潘序伦”,写为“Xulun Pan”。
(4)标志代码
文献类型/电子文献载体和标志代码如表2-2、表2-3所示。
表2-3 电子文献载体和标志代码
(5)标点符号
参考文献中的标点符号:中文文献采用中文、全角、英文标点输入法输入,标点后接排后续内容;英文文献采用英文、半角、英文标点输入法输入,标点后空一格编排后续内容。
(6)具体要求
A 专著(包括普通图书[M]、论文集和会议录[C]、科技报告[R]、学位论文[D]、标准[S])
主要责任者.文献题名[文献类型标志].其他责任者.版本项(第1版不标注).出版地:出版者,出版年:引文页码.获取和访问路径.
B 专著中的析出文献
析出文献主要责任者.析出文献题名[文献类型标志].析出文献其他责任者//专著主要责任者.专著题名:其他题名信息.版本项(第1版不标注).出版地:出版者,出版年:析出文献的起止页码.获取和访问路径.
C连续出版物
主要责任者.题名:其他题名信息[文献类型标志].年,卷(期)-年,卷(期).出版地:出版者,出版年.获取和访问路径.
D连续出版物中的析出文献(包括期刊中析出的文献[J]、报纸中析出的文献[N].)
析出文献主要责任者.析出文献题名[文献类型标志].连续出版物题名:其他题名信息,年,卷(期):页码.获取和访问路径.
E专利文献
专利发明者/专利申请者或所有者.专利题名:专利国别,专利号[文献类型标志].公告日期或公开日期.获取和访问路径.
F电子文献(包括专著或连续出版物中析出的电子文献)
主要责任者.题名:其他题名信息[文献类型标志/载体类型标志].出版地:出版者,出版年(更新或修改日期).获取和访问路径.
14、致谢
“致谢”二字按一级标题编排,二字间距两个字符。
15、附录
附录编号依次编为附录1,附录2。附录标题各占一行,按一级标题编排。每一个附录一般应另起一页编排,如果有多个较短的附录,也可接排。附录中的图表公式另行编排序号,与正文分开,编号前加“附录1-”字样。
16、攻读硕士期间取得的科研成果
科研成果的格式与参考文献相同,按发表时间/获奖时间排序。获奖项目需要包括项目名称、奖励名称、级别、日期和排名等内容。